株式会社ミネ技術 / 各種測量、設計業務、補償業務、地質調査、申請業務

TEL. 0848-20-2711

〒722-0051 広島県尾道市東尾道10-20

        建設コンサルタント
   ロゴ 株式会社 ミネ技術

お知らせ

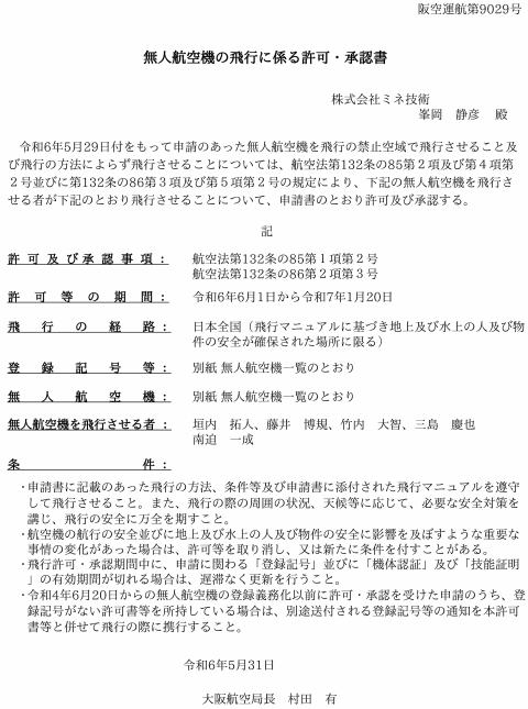
国土交通省の無人航空機飛行許可を更新しました 


 弊社ではこの度、日本全国での年間飛行許可(令和5年1月21日〜令和6年1月20日)を更新しました。
 許可及び承認事項は、航空法第132条の85第1項第2号、航空法第132条の86第2項第3号です。




登録された無人航空機は以下の4機です。

・DJI PHANTOM 4 PRO
   登録記号:JU3226292E39
・DJI PHANTOM 4 RTK
   登録記号:JU322615E273
・DJI MATRICE 600 PRO
   登録記号:JU3226BB2E65
・DJI MATRICE 300 RTK
   登録記号:JU3227BD6D8X

バナースペース

 株式会社 ミネ技術

〒722-0051
広島県尾道市東尾道10-20

TEL 0848-20-2711
FAX 0848-20-2714